非接觸空氣成像在日本的應用現狀
近日,日本電子設備產業新聞報道了有關“非接觸空氣成像”技術在日本的應用及研發現狀,以下摘自日本電子設備產業新聞報道---
非接觸面板市場正式啟動!
具未來感的空氣成像技術有望得到普及!

ジャパンディスプレイはホバーディスプレーを展開
三大要點
新冠病毒的沖擊,使非接觸需求強勁。不直接接觸按鍵或操作界面,
通過空氣成像及空中懸浮顯示進行操作的需求在不斷擴大。
空氣成像市場有望快速成長,相關材料制造商均在部署擴大規模。
不特定人群出入較多的公共場所及商業設施,導入意愿強烈。
日本某公司在5月份針對“新冠流行前后物體接觸意愿”調查(受訪人群為日本20-60歲年齡層男女共1204人)中,80%的人表示”與物體進行接觸有抵觸情緒”,希望商店及設施采取的措施中,導入非接觸操作界面及非接觸按鍵這一需求排在首位。近日,日鐵興和不動產株式會社發布該公司興建的租售公寓(預計于2021年11月竣工)將在電梯上增加非接觸按鍵功能。今后,“非接觸”功能有望得到普及。
非接觸式觸摸界面普及
利用懸浮或手勢識別技術的“非接觸式觸摸界面”產品,不斷涌現。因其呈現未來感的顯示方式,而倍受關注。懸浮方式多種多樣,有距界面數厘米外進行任意畫面操作,主要運用與智能手機相同的多點觸摸靜電容量式觸摸感應,或者僅僅感應觸摸位置的自體容量方式,還有混合模式,紅外線(IR)感應等。懸浮式操作需要提高傳感器的靈敏度及實施噪音對策,在技術上已經實現。因新冠流行對非接觸的需求急迫,通過相對簡單的紅外線感應的非接觸方式取得了先機。
呈現未來感的空氣成像技術趨向成熟
非接觸界面,作為不同于懸浮技術的空氣成像方式頗受關注。這種空氣成像技術以往僅僅應用于需呈現未來感的娛樂性質場所,需要解決的課題包括進一步拓展用途,影像反射的寬度和廣度,設置場所的選擇等方面。由于新冠沖擊非接觸需求的擴大,這一技術的應用也在加速。
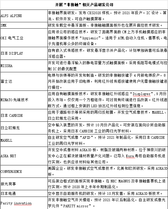
由日本NCI公司研發的空氣成像反射膜,是實現空氣成像的核心材料,其由PC樹脂材質制成,是一種能將照射到該膜上的光再次反射回光源方向的再歸反射膜技術。此材料已被日立歐姆龍、MAXELL等公司采用。
不特定人群出入較多的公共場所及商業設施,導入意愿強烈。
日本某公司在5月份針對“新冠流行前后物體接觸意愿”調查(受訪人群為日本20-60歲年齡層男女共1204人)中,80%的人表示”與物體進行接觸有抵觸情緒”,希望商店及設施采取的措施中,導入非接觸操作界面及非接觸按鍵這一需求排在首位。近日,日鐵興和不動產株式會社發布該公司興建的租售公寓(預計于2021年11月竣工)將在電梯上增加非接觸按鍵功能。今后,“非接觸”功能有望得到普及。
非接觸式觸摸界面普及
利用懸浮或手勢識別技術的“非接觸式觸摸界面”產品,不斷涌現。因其呈現未來感的顯示方式,而倍受關注。懸浮方式多種多樣,有距界面數厘米外進行任意畫面操作,主要運用與智能手機相同的多點觸摸靜電容量式觸摸感應,或者僅僅感應觸摸位置的自體容量方式,還有混合模式,紅外線(IR)感應等。懸浮式操作需要提高傳感器的靈敏度及實施噪音對策,在技術上已經實現。因新冠流行對非接觸的需求急迫,通過相對簡單的紅外線感應的非接觸方式取得了先機。
呈現未來感的空氣成像技術趨向成熟
非接觸界面,作為不同于懸浮技術的空氣成像方式頗受關注。這種空氣成像技術以往僅僅應用于需呈現未來感的娛樂性質場所,需要解決的課題包括進一步拓展用途,影像反射的寬度和廣度,設置場所的選擇等方面。由于新冠沖擊非接觸需求的擴大,這一技術的應用也在加速。
3月份開館的高砂熱學工業有限公司位于茨城的研發據點“高砂熱學創新中心”,在其館內展示區的體驗式影像中采用了CARBIDE公司的空氣成像反射膜及分光組件。在介紹其最先進的空調系統的體驗影像中,空調設備的影像浮現于空氣中,在空氣中可將影像進行旋轉,從而360度呈現空調設備的細節。
搶占市場“開發可馬上應用的產品”
伴隨著新冠病毒的全球大流行,給世界帶來決定性轉變的是:對衛生方面的意識。全世界都在強調洗手、漱口、戴口罩的重要性,人們開始顯現出對不特定人群頻繁接觸物體嫌惡的心理,使得這些早就研發出來,但實際上難以找到需求的空中懸浮等非接觸界面技術受到關注。新冠流行使得這一需求不斷擴大,擁有技術的廠家急于在短期內將產品市場化。
<總結>
新冠病毒提升了人們的衛生意識,促使“非接觸”需求急增。空中成像和空中懸浮觸控技術某種程度上早已實現,但應用方面一直不溫不火。可以說,正是全球疫情的大流行,撬開了這扇緊閉的大門。
非接觸面板市場正式啟動!
具未來感的空氣成像技術有望得到普及!

ジャパンディスプレイはホバーディスプレーを展開
三大要點
新冠病毒的沖擊,使非接觸需求強勁。不直接接觸按鍵或操作界面,
通過空氣成像及空中懸浮顯示進行操作的需求在不斷擴大。
空氣成像市場有望快速成長,相關材料制造商均在部署擴大規模。
不特定人群出入較多的公共場所及商業設施,導入意愿強烈。
日本某公司在5月份針對“新冠流行前后物體接觸意愿”調查(受訪人群為日本20-60歲年齡層男女共1204人)中,80%的人表示”與物體進行接觸有抵觸情緒”,希望商店及設施采取的措施中,導入非接觸操作界面及非接觸按鍵這一需求排在首位。近日,日鐵興和不動產株式會社發布該公司興建的租售公寓(預計于2021年11月竣工)將在電梯上增加非接觸按鍵功能。今后,“非接觸”功能有望得到普及。
非接觸式觸摸界面普及
利用懸浮或手勢識別技術的“非接觸式觸摸界面”產品,不斷涌現。因其呈現未來感的顯示方式,而倍受關注。懸浮方式多種多樣,有距界面數厘米外進行任意畫面操作,主要運用與智能手機相同的多點觸摸靜電容量式觸摸感應,或者僅僅感應觸摸位置的自體容量方式,還有混合模式,紅外線(IR)感應等。懸浮式操作需要提高傳感器的靈敏度及實施噪音對策,在技術上已經實現。因新冠流行對非接觸的需求急迫,通過相對簡單的紅外線感應的非接觸方式取得了先機。
呈現未來感的空氣成像技術趨向成熟
非接觸界面,作為不同于懸浮技術的空氣成像方式頗受關注。這種空氣成像技術以往僅僅應用于需呈現未來感的娛樂性質場所,需要解決的課題包括進一步拓展用途,影像反射的寬度和廣度,設置場所的選擇等方面。由于新冠沖擊非接觸需求的擴大,這一技術的應用也在加速。
由日本NCI公司研發的空氣成像反射膜,是實現空氣成像的核心材料,其由PC樹脂材質制成,是一種能將照射到該膜上的光再次反射回光源方向的再歸反射膜技術。此材料已被日立歐姆龍、MAXELL等公司采用。
不特定人群出入較多的公共場所及商業設施,導入意愿強烈。
日本某公司在5月份針對“新冠流行前后物體接觸意愿”調查(受訪人群為日本20-60歲年齡層男女共1204人)中,80%的人表示”與物體進行接觸有抵觸情緒”,希望商店及設施采取的措施中,導入非接觸操作界面及非接觸按鍵這一需求排在首位。近日,日鐵興和不動產株式會社發布該公司興建的租售公寓(預計于2021年11月竣工)將在電梯上增加非接觸按鍵功能。今后,“非接觸”功能有望得到普及。
非接觸式觸摸界面普及
利用懸浮或手勢識別技術的“非接觸式觸摸界面”產品,不斷涌現。因其呈現未來感的顯示方式,而倍受關注。懸浮方式多種多樣,有距界面數厘米外進行任意畫面操作,主要運用與智能手機相同的多點觸摸靜電容量式觸摸感應,或者僅僅感應觸摸位置的自體容量方式,還有混合模式,紅外線(IR)感應等。懸浮式操作需要提高傳感器的靈敏度及實施噪音對策,在技術上已經實現。因新冠流行對非接觸的需求急迫,通過相對簡單的紅外線感應的非接觸方式取得了先機。
呈現未來感的空氣成像技術趨向成熟
非接觸界面,作為不同于懸浮技術的空氣成像方式頗受關注。這種空氣成像技術以往僅僅應用于需呈現未來感的娛樂性質場所,需要解決的課題包括進一步拓展用途,影像反射的寬度和廣度,設置場所的選擇等方面。由于新冠沖擊非接觸需求的擴大,這一技術的應用也在加速。
3月份開館的高砂熱學工業有限公司位于茨城的研發據點“高砂熱學創新中心”,在其館內展示區的體驗式影像中采用了CARBIDE公司的空氣成像反射膜及分光組件。在介紹其最先進的空調系統的體驗影像中,空調設備的影像浮現于空氣中,在空氣中可將影像進行旋轉,從而360度呈現空調設備的細節。
搶占市場“開發可馬上應用的產品”
伴隨著新冠病毒的全球大流行,給世界帶來決定性轉變的是:對衛生方面的意識。全世界都在強調洗手、漱口、戴口罩的重要性,人們開始顯現出對不特定人群頻繁接觸物體嫌惡的心理,使得這些早就研發出來,但實際上難以找到需求的空中懸浮等非接觸界面技術受到關注。新冠流行使得這一需求不斷擴大,擁有技術的廠家急于在短期內將產品市場化。
<總結>
新冠病毒提升了人們的衛生意識,促使“非接觸”需求急增。空中成像和空中懸浮觸控技術某種程度上早已實現,但應用方面一直不溫不火。可以說,正是全球疫情的大流行,撬開了這扇緊閉的大門。
上一篇:非接觸電梯控制系統活躍在防疫一線
下一篇:日本“黑科技”:防霧膜





掃一掃添加微信